按照教育部对2024年全国硕士研究生复试录取工作的部署,在确保安全性、公平性和科学性的基础上,统筹兼顾、精准施策、严格管理,稳妥做好2024年全国硕士研究生复试工作,根据《教育部关于印发<2024年全国硕士研究生招生工作管理规定>的通知》(教学函〔2023〕2号)及教育部、黑龙江省最新文件精神,结合我校工作实际,制定本方案。

一、组织领导

1.黑龙江大学研究生招生工作领导小组负责全校硕士研究生招生复试录取的领导、组织和监督,组织制定学校复试录取工作方案,处理复试录取中的重要问题,巡视各学院、学科复试情况,协调全校的复试录取工作。

2.成立黑龙江大学研究生招生复试巡查小组,对黑龙江大学2024年硕士研究生招生复试录取工作进行全面监督,对重点环节进行巡视检查,确保复试工作公平、公正、公开。

3.黑龙江大学研究生招生工作领导小组办公室设在研究生院,负责复试录取工作日常管理和组织实施,负责与宣传部、教务处、信息与网络中心、后勤管理处、校区管理处、校医院、保卫处等相关部门沟通协作保障复试期间相关工作正常运行。

4.各招生学院成立由5到7人组成的硕士研究生复试工作领导小组,由院长和书记担任组长,主管研究生工作副院长担任副组长,相关招生学科(专业)负责人、导师代表和相关工作人员为成员,负责本学院硕士研究生复试工作的组织实施,负责制定本学院的复试录取工作实施细则,负责成立复试小组并进行纪律和业务培训,负责审核各学科(专业)复试小组的复试材料和复试结果,负责解释和处理考生对专业复试结果提出的异议。

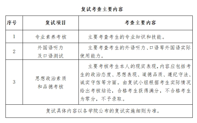
5.各招生学院按硕士招生学科(专业)设置复试小组,复试小组成员应由工作经验丰富、业务水平高、公道正派的人员担任,一般不少于5人,其中组长1人,记录员1人(可由组员兼任),负责组织考生资格审查、专业素养考核、外国语听力及口语测试、思想政治素质和品德考核和同等学力考生加试科目的考核。

二、复试工作原则

1.各招生学院要高度重视复试工作,严格复试考核标准,提高复试质量,择优选拔,通过复试环节,选拔出更多的优秀生源。各招生专业应合理设计复试内容,学术学位和专业学位要实行分类选拔,可根据实际情况采用面试、笔试、实验和实践操作等多种考核形式。

2.全日制学术学位学科(专业)、全日制专业学位类别(领域)和非全日制专业学位类别(领域)等不同类型的专业,应进行分类复试。同一专业学位类别(领域)的全日制和非全日制研究生执行相同的政策和标准,划定相同的一志愿复试分数线。

3.我校一志愿上线考生数未达到招生计划数的,可进行合格复试。根据教育部有关要求,一志愿上线生源充足的,要进行差额复试。根据一志愿上线生源比例,学术学位差额复试比例为不低于120%,专业学位差额复试比例为不低于130%。各专业的复试分数线详见附件1。

4.申请黑龙江大学“大学生退役士兵计划”的考生进入复试的初试成绩基本要求为:单项成绩(任一考试科目单科成绩或初试总分)在《2024年全国硕士研究生招生考试考生进入复试的初试成绩基本要求(学术学位类、专业学位类)》A类分数要求线下10分以内(含10分)。单科成绩和初试总分不能同时低于国家线。该专项考生参与学校统一的复试考核,单列计划,单独录取。

“大学生退役士兵计划”上线生源充足时,进行差额复试,差额复试比例为120%。将“考生初试总成绩与报考专业国家线总分要求的差值”作为该专业计划考生的初始成绩,由高到低进行排名,划定复试名单。

5.根据《2024年全国硕士研究生招生工作管理规定》,由研究生招生办公室在校招生工作领导小组的授权下,对国家认定的符合初试成绩加分和初试免试情形的考生予以初试加分和初试免试。例如:“大学生志愿服务西部计划”、“三支一扶计划”、“农村义务教育阶段学校教师特设岗位计划”、“赴外汉语教师志愿者”等项目服务期满、考核合格的考生,3年内报考;“选聘高校毕业生到村任职”项目服务期满、考核称职以上的考生,3年内报考;“退役大学生士兵达到报考条件后,3年内报考”;以及退役人员在部队荣立二等功以上等情形。符合相关初试加分和免试条件考生在复试前应主动向黑龙江大学研究生招生办公室提交加分申请及相关证明材料,学校将对考生身份进行审查核实。

6.经我校招生工作领导小组审定,根据目前一志愿生源情况并结合近年调剂生源情况,黑龙江大学在2024年招生复试录取环节,不进行破格复试。各一志愿生源不足的学院、专业应积极开展调剂工作,完成招生计划。

三、复试形式及内容

根据我校工作实际,一志愿考生复试采取线下的方式进行,请一志愿考生在确定复试具体时间后,按要求抵达我校,在复试时间段内凭准考证进入校园。

1.资格审查。由各招生学院在复试的面试环节组织进行。一志愿考生在复试时须携带本人有效身份证件、准考证、学历/学籍电子注册备案表、《诚信复试承诺书》等材料。

2.复试形式包括但不限于面试、笔试、实验、实践操作等,由招生学院根据实际情况确定,并在复试录取工作实施细则中予以明确。

3.会计硕士(MPAcc)、图书情报硕士(MLIS)、工商管理硕士(MBA)、公共管理硕士(MPA)的思想政治理论考试由各学院在复试中进行考核,成绩计入复试总成绩,具体内容参见各学院复试工作细则。

4.同等学力考生在复试过程中须加试两门本科主干课程,其考核方式为笔试。

黑龙江大学.pnglt="黑龙江大学.png" src="/uploads/news_images/8662a435bb2d0cacc36aed39a792df76.png" title="png"/>

四、成绩计算及录取

1.复试成绩满分300分。其中专业考核成绩满分210分(管理类联考相关专业的政治考核60分,专业考核150分),外语听说能力测试满分60分,思想政治考核满分30分。凡复试总成绩低于180分或思想政治考核不合格的,即为复试不合格,不予录取。

2.同等学力考生的加试科目中的任何一门考试成绩低于60分,即为不合格,不予录取。

3.一志愿考生按入学考试总成绩从高到低排序,按国家下达的招生计划录取,总成绩为初试成绩和复试成绩之和,对总成绩相同且必须作出取舍的,初试成绩高者优先。

4.“大学生退役士兵计划”进入复试的考生按“入学考试总成绩”从高到低排序,按国家下达的招生计划择优录取,成绩计算公式如下:

入学考试总成绩=(初试总成绩-报考专业国家线总分要求)*60%+复试总分(折合成百分制成绩)*40%

对入学考试总成绩相同且必须作出取舍的,初试总成绩与报考专业国家线总分要求差值高者优先。

5. 根据《2024年全国硕士研究生招生工作管理规定》,学校认为有必要时,可对考生再次复试。

6.复试不合格考生(含一志愿考生及调剂考生)原则上不允许参加相同专业的调剂。

五、复试工作要求

1.复试须遵循实事求是、公平公正的原则进行,小组成员须现场独立评分。记录员负责对每位考生面试过程和内容逐一进行详细记录,评分记录和考生作答情况要交研究生招生办公室集中统一保管,任何人不得改动。

2.各招生学院要合理设置线下复试考场,规范考场布置,设置备考区,隔离备考考生,营造良好的复试环境。

3.复试现场要安排专人负责备考区的秩序维护,进入备考区的考生,身上所携带的移动通讯设备需上交至工作人员保管,复试结束后予以返还;复试结束后考生应立即离开考场所在区域,不得在备考区逗留,不得与备考考生交谈,确保复试工作安全、有序进行。

4.各招生学院在复试前要进行资格审查,对考生提交的居民身份证、准考证、学历/学籍电子注册备案表等材料进行严格的审查核验,对不符合规定者不予复试。

5.各招生学院在复试前与参加面试考生逐一签订《诚信复试承诺书》,确保提交材料真实和复试过程诚信。《诚信复试承诺书》应存档备查。

6.各招生学院要建立健全“随机确定考生复试次序”“随机确定复试小组成员”“随机抽取复试试题”的“三随机”工作机制,切实保障复试工作的公平性和科学性。

7.各招生学院要安排工作人员对复试全程进行录音录像,确保复试全程可倒查。加强复试过程监管,严防复试弄虚作假、徇私舞弊等。如发现考生有考试作弊行为,应立即取消作弊考生的复试资格并上报研究生院做进一步处理。

8.复试期间各学院应做好相关工作的政策解读,咨询电话应保持畅通,安排人员及时接听电话,及时为考生答疑解惑。

六、时间安排与纪律要求

1.根据教育部和黑龙江省招生考试委员会关于研究生招生考试时间安排,我校初步确定于3月22日至4月7日进行一志愿复试。

2.所有参与复试工作人员要严格遵守工作规范和保密纪律,廉洁自律,坚决杜绝徇私舞弊行为,如有违规违纪行为,一经查实,学校将依法依规严肃处理。

3.所有参与复试的考生应自觉遵守考试纪律,诚信应考。对在复试过程中有违规违纪行为的考生,一经查实,即按照《国家教育考试违规处理办法》《普通高等学校招生违规行为处理暂行办法》等规定严肃处理,取消录取资格,记入《考生考试诚信档案》。

4.本年度录取考生在入学后3个月内,学校将按照《普通高等学校学生管理规定》有关要求,对所有考生进行全面复查。复查不合格的,取消学籍;情节严重的,移交有关部门调查处理。

5.为严厉打击违规违纪活动,严肃考试纪律,维护考生合法权益,复试录取期间,黑龙江大学研究生招生复试督查小组受理考生举报,受理电话为0451-86608729、0451-86608305。

七、其他

1.我校录取的非全日制硕士研究生应为定向在职人员,学校不提供住宿,不予办理人事档案与户籍转移。

2.按教育部要求,切实做好复试录取阶段信息公开工作,相关信息通过黑龙江大学研究生院网站(http://yjsy.hlju.edu.cn/)和“黑大研究生教育”微信公众号发布。未经公示的考生不予录取、不予学籍注册。

3.拟录取考生须在公示期间向我校邮寄纸质版思想政治考核表,具体要求另行通知。

4.研究生院和各招生学院为考生提供招生咨询服务,研究生院招生咨询电话为0451-86608729,各学院咨询电话见各学院复试细则。

5.本方案未尽事宜,按教育部《2024年全国硕士研究生招生工作管理规定》及相关政策执行。

6.本方案由黑龙江大学研究生院负责解释。

黑龙江大学

2024年3月19日

报名咨询

点赞(8)
AI
助手
报名
咨询
返回
顶部
QS世界大学排名网AI智能助手

您好!我是AI智能助手,有什么我能帮你的吗?