为做好我校2024年博士研究生招生工作,保证招生工作公开、公平、公正,进一步提高选拔质量和招生工作水平,根据教育部、广西招生考试院相关文件要求,特制定本招生章程。
一、培养目标
我校招收攻读博士学位研究生,是为了培养热爱祖国,拥护中国共产党的领导,拥护社会主义制度,遵纪守法,品德良好,具有服务国家、服务人民的社会责任感,德智体全面发展,在本门学科上掌握坚实宽广的基础理论和系统深入的专门知识,具有独立从事科学研究工作的能力,在科学或专门技术上做出创造性成果的高级专门人才。
二、学习方式及学制
学习方式为全日制。学制4年,最长修业年限6年。
三、选拔方式
选拔方式分为“申请-考核”制和普通招考两种,分批次开展、分批次录取。“申请-考核”制招生计划未招满的,转为普通招考方式招考。
(一)“申请-考核”制
是指我校面向符合条件的申请者,考核选拔具有优秀科研创新能力和学术培养潜质的硕士研究生,以“申请-考核”制选拔博士研究生的招生方式。
(二)普通招考
面向符合报考条件的人员进行考试选拔博士生的招生方式。
四、招生学科、导师与规模
我校2024年拟招收全日制学术型博士生约55人(包含“申请-考核”制及普通招考人数),最终实际招生计划以当年教育部下达的招生计划为准。
(一)“申请-考核”制
“申请-考核”制招生学科、研究方向、导师

“申请-考核”制招生导师的招生指标优先满足。若导师的招生指标以“申请-考核”制方式未招满的,转为普通招考方式招生。
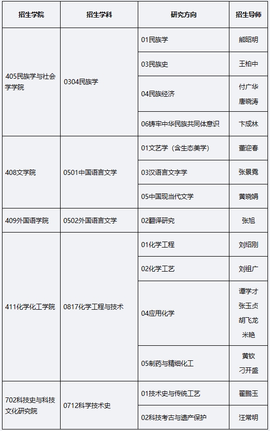
各招生学科、研究方向、招生导师等信息见,详见《广西民族大学2024年博士研究生招生专业目录》。
(二)普通招考
普通招考的具体招生学科、研究方向、招生导师及招生人数,待申请考核制招生录取结束后,视招生计划剩余情况再另行通知。
五、报考条件
(一)“申请-考核”制报考条件:
1.中华人民共和国公民,拥护中国共产党的领导,具有正确的政治方向,热爱祖国,愿意为社会主义现代化建设服务,遵纪守法,品行端正。
2.学历、学位须符合下列条件之一:
(1)已获硕士研究生毕业证书和硕士学位证书的人员。
(2)应届硕士毕业生(最迟须在2024年9月1日毕业和取得硕士学位)。
注:在国(境)外获得硕士学位证书的,其学位证书须通过教育部留学服务中心的认证方可报考(递交申请材料时须同时提供教育部留学服务中心出具的学历学位认证报告)。境外硕士未获得学位证书者不得报考。
3.科研水平、外语水平,须符合报考学院的要求。
4.符合招生学院规定的其他报考条件(具体参见各招生学院公布的本单位“申请-考核”制实施细则中的规定)。
5.身体和心理健康状况符合国家及我校的要求。
6.有至少两名所报考学科专业领域内的教授(或相当专业技术职称的专家)的书面推荐意见。
现役军人考生,按中央军委政治工作部有关规定办理(下同)。
(二)普通招考报考条件:
1.满足上述(一)中1、5、6条规定。
2.学历、学位须符合下列条件之一:
(1)硕士研究生毕业或已获硕士学位的人员。
(2)应届硕士毕业生(最迟须在2024年9月1日毕业和取得硕士学位)。
注:在国(境)外获得硕士学位证书的,其学位证书须通过教育部留学服务中心的认证方可报考(递交报名材料时须同时提供教育部留学服务中心出具的学历学位认证报告)。境外硕士未获得学位证书者不得报考。
六、“申请-考核”选拔流程
选拔流程为:申请报名→提交申请材料→资格审核→综合考核→录取。
(一)申请报名
符合报考条件的申请者,请提前与报考导师取得联系,向报考导师提出申请,经导师同意后报名。
1.网上报名及缴费
2024年3月6日-3月17日
2.网址
考试方式选择“申请考核”,考试科目请选择招生专业目录上相对应的考试科目。
3.报考费
240元/人(参照桂价费函〔2012〕568号文)。报名费支付成功不予退还,网报时间内未支付报名费视为报名信息无效。
4.报名注意事项
请考生按照要求准确填写报考信息,并按要求上传申请材料。未在规定时间内报名成功的(包括未在规定时间内支付报名费或者未按要求提交申请材料等),报考信息无效。
报名系统将对考生学历(学籍)信息进行网上校验,并在考生提交报名信息三天后反馈校验结果。未通过学历(学籍)校验的考生应及时到学籍学历权威认证机构进行认证,提交相应证明材料。
(二)提交申请材料
1.提交材料清单
(1)报考广西民族大学“申请-考核”制博士研究生申请表原件。
(2)学历和学位证书复印件及对应的认证报告原件。
①应届硕士生提交:
应届毕业硕士研究生证明原件以及《教育部学籍在线验证报告》。
②已获硕士研究生毕业证书和硕士学位证书的人员提交:
硕士研究生毕业证书复印件以及对应的《教育部学历证书电子注册备案表》或《中国高等教育学历认证报告》;硕士学位证书复印件以及对应的《学位证书认证报告》。
③获得国(境)外学位证书的申请人,提交硕士研究生毕业证书和硕士学位证书以及由教育部留学服务中心出具的《国(境)外学历认证报告》复印件。
相关认证报告/备案表的最后有效期,应不早于2024年5月30日。
学历、学位证书认证办法详见附件。
(3)符合申请考核制外语水平要求的证明材料复印件。
(4)符合申请考核制科研水平要求的证明材料复印件。
(5)硕士课程成绩单复印件(须加盖研究生成绩管理部门或人事档案管理部门公章)。
(6)硕士学位论文摘要(包括论文题目、摘要和创新性总结等。应届生可提供硕士学位论文简介及研究进展)。
(7)其他可以证明申请人学术能力或外语能力的补充材料复印件(近5年来承担的科研项目、发表的学术论文、出版的专著或教材、取得的成果获奖和专利及其他原创性研究成果等的证明材料)。
(8)各招生学院规定以及考生自愿提供的其他申请材料。
(9)博士学位研究生网上报名信息简表原件(网报系统下载打印)。
(10)申请人有效居民身份证复印件(正反面在A4纸同一面)。
(11)专家推荐书原件(两名所报考学科专业领域内的教授或相当专业技术职称的专家出具,需使用我校提供的模板)。
(12)思想政治情况考核表原件。
(13)科研成果产出承诺书原件。
2.提交要求
(1)提交方式:自行提交或EMS邮政特快专递邮寄至各招生学院研究生办公室(我校研究生院不接收报考材料),其他方式恕不接收。
(2)提交或邮寄地址:详见各博士研究生招生单位联系方式。
(3)提交数量:一式两份。
(4)提交时间:2024年3月17日前。
请严格按照规定时间和地址提交或邮寄(以邮戳为准)寄送材料,并注明广西民族大学申请考核制博士研究生报考材料及考生姓名、报名号。
(5)装订要求:申请材料要求用A4纸打印或复印,并严格按照申请材料清单罗列的顺序左侧装订成册(需含有封面、目录页)。
(6)在网上报名时,须同时将申请材料电子版上传至报名系统,提交后方可完成报名。
3.注意事项
(1)所有申请材料,请务必原件扫描或复印并保证边框完整、字迹清晰可辨、亮度均匀。
(2)若上述申请材料无法清晰辨认或不全,或未按规定时间或要求提交的,一律不予受理,视为审查不通过,本次报名无效,由此产生的后果完全由考生本人承担。
(3)不要擅自改变申请材料顺序,可根据实际内容适当增删。
(三)资格审查
1.报考资格审查
各招生学院按照教育部招生文件、广西民族大学2024年博士研究生招生章程、广西民族大学博士研究生“申请-考核”制招生管理办法(试行)以及本单位“申请-考核制”实施细则相关规定,根据考生提交的申请材料,对考生报考资格进行资格审查。审查不合格的考生,不得进入材料评议环节。
2.材料评议
各招生学院组织专家考核导师组,参照本学院制定的材料评议要求和标准,根据考生提交的申请材料进行评议。审查合格的考生,按材料评议总成绩择优选拔进入综合考核的名单。材料评议不合格的考生不得进入综合考核环节。
2024年3月22日前,招生学院完成对申请人的报考资格审查和材料评议并确定进入综合考核的考生名单。评议结果在招生学院网站公示3天,无异议后通知申请人参加综合考核。
(四)综合考核
1.资格复审
综合考核前,各学院要安排专人对考生的报考资格进行复审,重点核查考生是否符合报考条件,是否与网上报名时填写的信息一致,思想政治鉴定是否合格等。
考生需持有效身份证原件、毕业证书和学位证书原件(应届生提供研究生证原件,获国(境)外学历学位者须同时提供教育部留学服务中心出具的学位认证报告原件)、外语水平证书原件、科研水平证明原件等供报考学院查验。凡未进行资格复审或复审未通过者不能进入综合考核。根据教育部要求,未通过学历(学籍)学位审核、不能按期取得学位证的考生不得进入综合考核。
2.综合考核
综合考核时间:2024年3月29-31日。
综合考核由各招生学院组织专家考核组按照修订后的《广西民族大学博士研究生“申请-考核”制招生管理办法(试行)》和各招生学院实施申请考核制招收博士研究生实施细则,对考生进行综合考核。具体时间、地点和内容,由各招生学院确定并提前在本学院网站公布,同时通知考生参加考核。
(五)拟录取
2024年4月1日前,各招生学院依据录取规则确定拟录取名单。拟录取名单在招生学院网站公示3天,研究生院统一公示10个工作日。
七、普通招考选拔流程
普通招考具体招生学科(研究方向)、导师及招生人数,待“申请-考核”制招生录取结束后,再另行通知。符合报考条件的报考者,报考前请与报考学院与导师取得联系,及时了解招生计划。
(一)网上报名及缴费
1.时间:
2024年4月8日-4月19日
2.网址
3.报考费
240元(参照桂价费函〔2012〕568号文)。报名费支付成功不予退还,网报时间内未支付报名费视为报名信息无效。
4.注意事项
请各考生按照要求准确填写报考信息,并按要求上传报名材料。未在规定时间内报名成功的(包括未在规定时间内支付报名费或者未按要求提交申请材料等),报考信息无效。
报名系统将对考生学历(学籍)信息进行网上校验,并在考生提交报名信息三天后反馈校验结果。未通过学历(学籍)校验的考生应及时到学籍学历权威认证机构进行认证,提交相应证明材料。
(二)提交报名材料
1.提交材料清单
(1)博士学位研究生网上报名信息简表原件(网报系统下载打印)。
(2)学历/学位证书复印件以及相关认证报告原件。
①应届硕士生须提交:
应届毕业硕士研究生证明原件以及《教育部学籍在线验证报告》。
②硕士研究生毕业或已获硕士学位的人员须提供:
硕士研究生毕业证书复印件以及对应的《教育部学历证书电子注册备案表》或《中国高等教育学历认证报告》;硕士学位证书复印件以及对应的《学位证书认证报告》。
③获得国(境)外学位证书的,提交硕士研究生毕业证书/硕士学位证书以及由教育部留学服务中心出具的《国(境)外学历认证报告》复印件。
相关认证报告/备案表的最后有效期,应不早于2024年4月30日。
学历、学位证书认证办法详见附件。
(3)硕士课程成绩单复印件(须加盖研究生成绩管理部门或人事档案管理部门公章)。
(4)硕士学位论文摘要(包括论文题目、摘要和创新性总结等。应届生可提供硕士学位论文简介及研究进展)。
(5)证明报考人学术能力或外语能力的材料(考生本人近5年来发表的学术论文、出版的著作或教材、承担的科研项目、取得的科研成果获奖和专利等证明材料。论文附封面、版权页、目录、正文,著作、教材附封面、版权页、目录,科研项目、科研成果获奖、专利附立项文件、证书等相关证明)。
(6)本人有效居民身份证复印件(正反面在A4纸同一面)。
(7)专家推荐书原件(两名所报考学科专业领域内的教授或相当专业技术职称的专家出具,需使用我校提供的模板)。
(8)思想政治情况考核表原件。
(9)在职人员报考广西民族大学博士研究生申请表。
2.提交要求
(1)提交方式:自行提交或EMS邮政特快专递邮寄至各招生学院研究生办公室(我校研究生院不接收报考材料),其他方式恕不接收。
(2)提交或邮寄地址:详见各博士研究生招生单位联系方式。
(3)提交数量:一式两份。
(4)提交时间:2024年4月21日前。
请严格按照规定时间和地址提交或邮寄(以邮戳为准)寄送材料,并注明广西民族大学普通招考博士研究生报考材料及考生姓名、报名号。
(5)装订要求:报名材料要求用A4纸打印或复印,并严格按照报名材料清单罗列的顺序左侧装订成册(需含有封面、目录页)。
(6)在网上报名时,须同时将报名材料电子版上传至报名系统,提交后方可完成报名。
3.注意事项
(1)所有报名材料,请务必原件扫描或复印并保证边框完整、字迹清晰可辨、亮度均匀。
(2)若上述材料无法清晰辨认或不全,或未按规定时间或要求提交的,一律不予受理,视为审查不通过,本次报名无效,由此产生的后果完全由考生本人承担。
(三)资格审查
普通招考考生的报考材料由研究生院和招生学院共同审核。研究生院负责对考生提交的报考材料进行形式审查。各招生学院按照《广西民族大学2024年博士研究生招生章程》和各招生学院实施细则,负责对考生报考资格和材料进行认真审查。对于未能通过资格审核的考生,不得进入下一轮考试。
2024年4月26日前,招生学院完成对考生的报考资格和材料审查。
(四)入学考试
“普通招考”方式博士生入学考试分为初试和复试。考生凭《准考证》和居民身份证参加考试,请于2024年5月15日后,登录博士网报系统下载打印《准考证》。
1.资格复审
考生考试报到时,各学院要安排专人对考生的报考资格进行复审,重点核查考生是否符合报考条件,是否与网上报名时填写的信息一致,思想政治鉴定是否合格等。
考生需持有效身份证原件、毕业证书和学位证书原件(应届生提供研究生证原件,获国(境)外学历学位者须同时提供教育部留学服务中心出具的学位认证报告原件)、科研成果原件等供报考学院查验。凡未进行资格复审或复审未通过者,不能进入考试。根据教育部要求,未通过学位(学籍)审核、不能按期取得学位证的考生不得进入考试环节。
2.初试
初试时间:2024年5月18、19日。地点为相思湖校区(南宁市大学东路188号)。初试均为笔试,考试时间3小时,满分100分。初试科目为外国语和两门业务课。具体科目详见《广西民族大学2024年博士研究生招生专业目录》
3.复试
复试时间:2024年5月20-21日。全部考生均可参加复试。
复试由各招生学院组织专家组,按照国家招生文件、学校招收博士研究生工作办法和各招生学院实施细则,对考生进行综合考核,全面考查考生学科背景、学业水平、专业素养、科研经历、科研能力、操作技能、外语水平、创新潜质、综合素质、思想政治素质和品德等。具体时间、地点和内容,由各招生学院确定并提前在本学院网站公布。
专业硕士学位毕业考生在复试时需要加试的,加试时间、地点请咨询所报考学院,加试科目见《广西民族大学2024年博士研究生招生专业目录》。
八、体检
体检时间为2024年5月20日,考生须自行到我校指定的医院体检。
体检标准参照教育部、卫生部、中国残联印发的《普通高等学校招生体检工作指导意见》(教学〔2003〕3号)要求,按照《教育部办公厅卫生部办公厅关于普通高等学校招生学生入学身体检查取消乙肝项目检测有关问题的通知》(教学厅〔2010〕2号)规定执行。不体检或体检不合格者不予录取。
九、录取
(一)我校根据国家下达的招生计划、初试成绩基本要求、考生综合成绩排名、思想政治表现、身心健康状况等择优确定拟录取考生名单。
(二)复试、体检、政审、思想政治素质和品德考核任一项不合格者,不予录取。
(三)考生录取类别分为“非定向就业”和“定向就业”两种。考生录取类别上报教育部后将无法变更。
录取为定向就业的,应当在被录取前与我校、用人单位分别签订定向就业协议,且须在复试时或拟录取名单公布后一周内向学院提交定向就业协议,按定向协议就业;户口、人事关系、档案等不转入我校;
(四)应届硕士毕业生考生,至2024年9月1日未取得国家承认的硕士研究生毕业证和硕士学位证书者,录取资格无效。
十、入学
秋季入学,入学时间以入学须知为准。
录取新生须于录取当年入学,不能保留入学资格。因特殊原因不能按时入学报到者,须以书面形式向学院请假说明。无故逾期2周不报到者,取消其入学资格。
新生报到后,将对其进行思想政治素质和道德品质、专业素质、健康状况等全面复查,发现有不符合标准者按照有关规定进行处理。
十一、学费
博士研究生学费每年10000元,最终学费标准以当年广西物价部门核定为准。
十二、奖助
我校录取的全日制硕士研究生可根据学校相关文件规定享受或申请下列奖学金、助学金或通过其他途径获得资助。
(一)助学金。纳入全国研究生招生计划的全日制非定向研究生以及享受少数民族照顾政策的应届本科毕业生和少数民族高层次骨干人才计划的非在职研究生,其人事档案已转入广西民族大学且无固定工资收入的,可享受国家助学金。
(二)学业奖学金。根据研究生学业成绩、科研成果、社会服务等因素进行评选,用于奖励支持研究生更好地完成学业。
(三)国家奖学金。学校根据相关制度组织开展评选和推荐。
(四)国家助学贷款。家庭经济困难研究生可申请国家助学贷款。
根据学校文件规定,录取类别为“定向就业”的考生,不享受奖助学金待遇。
十三、违规处理
(一)对于任何阶段被发现有不符合报考条件、考试违纪、作弊等情况或隐瞒重要信息或通过弄虚作假取得初试、复试及录取资格的考生,一经查实,即按有关规定取消报考资格、考核资格、录取资格、入学资格、学籍或学历学位。
(二)对在研究生考试招生中违反考试管理规定和考场纪律,影响考试公平、公正的考生,一律按《国家教育考试违规处理办法》(教育部令第33号)严肃处理。对在校生,由其所在学校按有关规定给予处分,直至开除学籍;对在职考生,通知考生所在单位,由考生所在单位视情节给予党纪或政纪处分;构成违法的,由司法机关依法追究法律责任,其中构成犯罪的,依法追究刑事责任。
(三)我校将对考生在博士研究生招生考试中的违规或作弊事实,记入《国家教育考试考生诚信档案》,并将有关情况通报其所在学校或单位,记入考生人事档案,作为其今后升学和就业的重要参考依据。
十四、其他注意事项
(一)报名前,考生应仔细核对本人是否符合报考条件,凡不符合报考条件,造成后续不能考试(含初试和复试)、网上确认或录取的,相关后果由考生本人承担。
(二)考生提供的所有报考材料均应属实、准确,如不满足相关条件或提供虚假信息或者以往学术活动中存在学术不端行为或通过弄虚作假、作弊等手段取得或帮助他人取得复试(综合考核)或录取资格的考生,一经查实将随时视情况取消其考试资格、录取资格、入学资格、学籍或学历学位,由此造成的一切责任由相关考生本人承担。
(三)凡未在规定时间内进行网上报名或网上缴费或网上提交相关材料的,均视为本人自动放弃报名,逾期不再受理报名事宜。
(四)我院实行校院两级管理,考生在报名过程中的相关问题可与我校招生办公室联系咨询;关于报考专业、研究方向、授课方式、报考导师、招生计划以及在复试、录取过程中的相关问题可直接与报考的招生学院联系咨询。有关“申请-考核制”的详细信息参见各招生学院的“申请—考核制”实施细则(详见各招生学院网站),细则由所在招生学院负责发布和解释。
(五)请考生报考前务必与所报考学院联系,向学院咨询招生专业的名额分配情况,确认报考导师当年博士研究生招生计划,以及攻读博士学位的相关要求。
(六)考生如被我校和外校同时录取,须将有关情况在5月30日前告知我校,否则在上报教育部时发现被重复录取,后果由考生负责。
(七)我校研究生招生信息将第一时间通过广西民族大学研究生院网站发布。请广大考生及时上网了解查询。
(八)我校不举办任何形式的考前辅导班,不提供历年试题及复习资料,也未委托任何其他机构进行研究生招生工作;报考期间,我校除了收取考试报名费用,不会有任何其他形式的费用产生,请不要向其他机构和个人打款,谨防上当。
(九)凡报考我校博士研究生的,视为已认真阅读本招生章程和招生专业目录,并接受本招生章程和专业目录的全部规定和要求。
(十)本章程中如有内容与教育部最新政策相冲突,按最新政策执行。
十五、联系方式
(一)各学院(研究院)联系方式
详见各博士研究生招生单位联系方式。
(二)研招办
网址:https://yjs.gxmzu.edu.cn/
Email:yzb@gxmzu.edu.cn
地址:广西南宁市大学东路188号科技楼404室
邮编:530006
电话:0771-3262606
本章程解释权归广西民族大学研究生院。
附件:
1.广西民族大学2024年博士研究生招生专业目录
2.广西民族大学博士研究生申请-考核制招生管理办法(试行)》(民大发〔2021〕283号)
3.广西民族大学博士研究生招生报考指引
4.报考广西民族大学“申请-考核”制博士研究生申请表
5.应届毕业硕士研究生证明
6.报考广西民族大学博士研究生思想政治情况考核表
7.专家推荐书
8.在职人员报考广西民族大学博士研究生申请表
9.科研成果产出承诺书
10.学籍学历、学位证书认证路径(详见https://yjs.gxmzu.edu.cn/info/1082/1235.htm)
11.各博士研究生招生单位联系方式(详见https://yjs.gxmzu.edu.cn/info/1082/1206.htm)
广西民族大学
2024年3月5日
AI