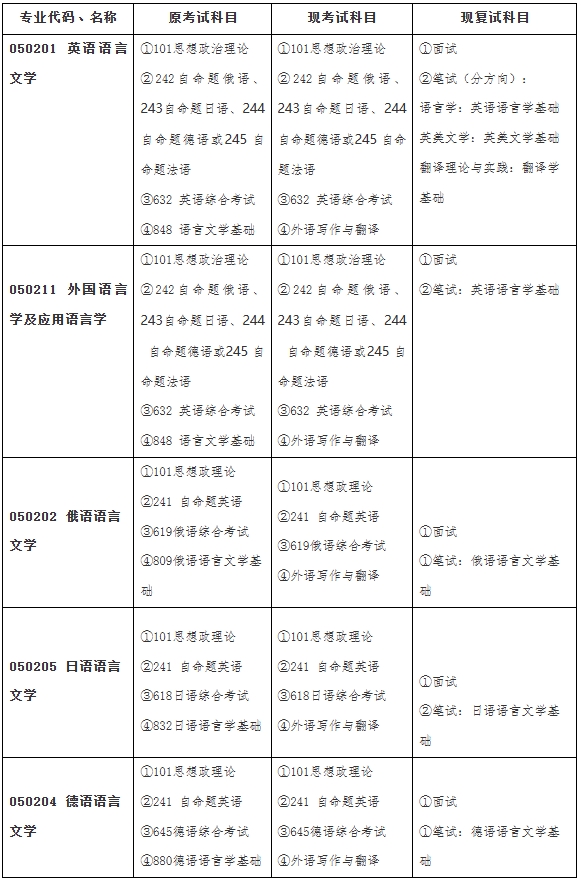
根据西南大学关于深化研究生招生改革的要求,经研究和论证,我院决定对学术型硕士研究生招生考试自命题科目设置予以调整。将各二级学科第四单元考试科目整合为统一命题、用相应报考专业语种作答。现将调整方案和考试大纲公布如下:

外国语学院.pngalt="外国语学院.png" src="/uploads/news_images/20251227/8c0e999f0a5625ca1cf2d676e0ba353d.png" title="png"/>

最终专业目录和科目以学校公布的《西南大学2025年学术型硕士研究生招生专业目录》为准。

特此公告。

外国语学院

2024年7月8日

报名咨询

点赞(2)
AI
助手
报名
咨询
返回
顶部
QS世界大学排名网AI智能助手

您好!我是AI智能助手,有什么我能帮你的吗?