玉林师范学院是广西直属全日制普通高校,位于语言学家王力故里、优秀旅游城市玉林,该市为“两湾” 联动支点及西部陆海新通道关键节点,区位优势显著。学校占地1700亩,建筑面积73.75万㎡,教学科研仪器总值超4亿元,图书馆纸质文献221万册、电子图书212万册,办学基础扎实。
学校始建于1945年,2000年升格本科,2024年获批硕士学位授予单位,2025年招收硕士研究生。秉承“厚德博学,知行合一”校训,累计培养20余万名高素质人才,重点服务地方基础教育与经济社会发展。
学校坚守“师范性、地方性、应用型”定位,强化师范专业优势,做精做强应用型专业,现有教育、材料与化工、农业3个硕士专业学位授权点,在校硕士研究生65人,64个本科专业,全日制本科在校生23589人。全校教职工1449人,专任教师1092人(博士329人、高级专业技术职务教师595人);拥有国务院政府特殊津贴专家、全国优秀教师等高层次人才及八桂学者团队、广西自然科学基金创新研究团队等高水平科研团队。
学校对接国家战略与区域需求,设17个教学单位,覆盖10大学科门类,其中6个教学单位承担专业硕士培养任务;拥有国家级一流本科专业建设点3个、省级一流本科专业建设点19个,广西一流学科(B 类)1个。作为自治区级技术转移示范机构与科技成果评价改革试点单位,建有教育部普通高校人文社会科学重点研究基地北京师范大学教师教育研究中心广西分中心(依托玉林师范学院)、广西香料高效利用与质量控制技术自治区级科技成果转化中试研究基地、广西设施农业工程研究中心、广西特色园艺作物智慧农业重点实验室等14个省级科研教学平台,以及3个国际合作平台。
学校学科与科研成果丰硕,数学学科入选2024软科世界一流学科榜单(全球301~400名、中国内地高校百强);累计获得广西社会科学优秀成果奖62项、广西科学技术奖13项;承担国家社会科学基金项目54项、国家自然科学基金项目99项、国家艺术基金项目3项,为硕士研究生培养提供坚实的学科与科研支撑。
一、招生专业及计划
2026年,玉林师范学院文学与传媒学院、政法学院、数学与统计学院、教育科学学院、化学与食品科学学院和智慧农业学院6个教学单位招收教育、材料与化工、农业专业硕士研究生。
二、报考条件
报考我校的考生,符合下列条件可以报名参加国家组织的全国统一招生考试:
(一)中华人民共和国公民。
(二)拥护中国共产党的领导,遵纪守法,品德良好。
(三)身体健康状况符合国家和我校规定的体检要求。
(四)考生学业水平必须符合下列条件之一:
1.国家承认学历的应届本科毕业生(含普通高校、成人高校、普通高校举办的成人高等学历教育等应届本科毕业生)及自学考试和网络教育届时可毕业(2026年9月1日前)本科生。考生录取当年入学前必须取得国家承认的本科毕业证书或教育部留学服务中心出具的《国(境)外学历学位认证书》,否则录取资格无效。
2.具有国家承认的大学本科毕业学历的人员。
3.获得国家承认的高职(专科)毕业学历后满2年及以上人员(毕业后到录取当年入学前,下同)或国家承认学历的本科结业生,且符合我校提出的具体学业要求的,按本科毕业同等学力身份报考。
4.已获硕士、博士研究生学历或学位的人员。在读研究生报考须在报名前征得所在培养单位同意。
(五)非全日制硕士研究生招收在职定向就业人员。定向就业的硕士研究生应当在被录取前与招生单位、用人单位分别签订定向就业合同。考生因报考硕士研究生与所在单位产生的问题由考生自行处理,若因此造成考生不能复试或无法录取,我校不承担责任。
三、学制
硕士研究生学制为3年,学习年限最长为5年,具体见培养方案。学习方式分全日制和非全日制两种。
四、奖助政策
全日制考生录取后,学校将依据国家相关规定和学校专业硕士研究生奖助学金相关办法提供国家助学金、国家奖学金及不同等级的学业奖学金,并设立“三助一辅”岗位(助教、助研、助管、辅导员),奖助标准如下:
(一)国家奖学金:
1.研究生国家奖学金:奖励标准为每年20000元/生,学校依据当年上级文件下达的名额和标准进行评审。
2.研究生学业奖学金:全日制硕士研究生一年级100%覆盖,具体以当学年最新政策为准。
(二)助学金
研究生国家助学金:资助标准为每年6000元/生。
(三)学校设立研究生“三助一辅”岗位助学金。
五、学费
专业型全日制硕士专业学费为13000元/年,非全日制学费为20000元/年。
以上收费标准仅供参考,2026年实际收费标准若有变化,最终以广西物价主管部门核定和备案的为准。
六、报名及程序
报名包括网上报名和网上确认两个阶段。所有考生均须在规定时间内参加网上报名和网上确认,逾期不再补办。
(一)网上报名
1.网上报名时间:2025年10月16日至10月27日,每天9:00-22:00。
网上预报名时间:2025年10月10日至10月13日,每天9:00-22:00。
3.网上报名填写报考信息时注意事项:
(1)考生报名时只能填报一个招生单位的一个专业。报名期间,可自行修改网上报名信息或重新填报报名信息,但每位考生只能保留一条有效报名信息。逾期不得修改报名信息。
(2)应试的外国语语种按我校2026年硕士研究生招生专业目录各专业的规定选择。
(3)考生应按要求如实填写学习情况和提供真实材料,准确填写本人所受奖惩情况,提供真实材料。考生因网报信息填写错误、填报虚假信息而造成不能考试(含初试和复试)或录取的,后果由考生本人承担。对弄虚作假者,将按照《国家教育考试违规处理办法》《普通高等学校招生违规行为处理暂行办法》严肃处理。
4.报考“退役大学生士兵”专项硕士研究生招生计划的考生,应为高校学生应征入伍退出现役者,且符合硕士研究生报考条件者〔高校学生指全日制普通本专科(含高职)、研究生、第二学士学位的应(往)届毕业生、在校生和入学新生,以及成人高校招收的普通本专科(含高职)应(往)届毕业生、在校生和入学新生,下同〕。考生报名时应当选择填报退役大学生士兵专项计划,并按要求填报本人入伍前的入学信息以及入伍、退役等相关信息,复试前须向招生单位提供《入伍批准书》和《退出现役证》进行复核。
5.报名期间将对考生学历(学籍)信息进行网上校验,考生可上网查看学历(学籍)校验结果。考生可在报名前或报名期间自行登录“中国高等教育学生信息网”(网址:https://www.chsi.com.cn)查询本人学历(学籍)信息。未能通过学历(学籍)网上校验的考生应在招生单位规定时间内完成学历(学籍)核验。
6.报考地处二区招生单位且毕业后在国务院公布的民族区域自治地方定向就业的少数民族普通高校应届本科毕业生;或者工作单位和户籍在国务院公布的民族区域自治地方,且定向就业单位为原单位的少数民族在职人员考生,可按规定享受少数民族照顾政策。符合规定条件并申请享受照顾政策的考生,须在网上报名时按要求填报相关信息,并如实填写少数民族身份及定向就业少数民族地区。另外,少数民族考生身份以报考时查验的身份证为准,复试时不得更改。
7.国防生和现役军人报考我校,应当事先认真阅读了解解放军及招生单位有关报考要求,遵守保密规定,按照规定填报报考信息。不明之处应当事先与我校研究生处联系。
8.考生应当认真了解并严格按照报考条件及相关政策要求填报志愿并选择报考点。因不符合报考条件及相关政策要求,造成后续不能网上确认、考试(含初试和复试)或录取的,后果由考生本人承担。考生网上报名成功后,应通过定期查阅省级教育招生考试机构、报考点、招生单位官方网站等方式,主动了解网上确认、考试安排及注意事项等,积极配合完成相关工作。
(二)网上确认
1.确认时间
所有考生(不含推免生)均应当在规定时间内在网上核对并确认其网上报名信息,逾期不再补办。网上确认时间由各省级教育招生考试机构根据国家招生工作安排和本地区报考组织情况自行确定和公布。
2.确认要求
(1)考生应当按报考点规定配合采集本人图像等相关电子信息。
(2)所有考生均应当对本人网上报名信息进行认真核对并确认。报名信息经考生确认后一律不作修改,因考生填写错误引起的一切后果由其自行承担。
(3)考生应当按规定缴纳报考费。
七、资格审查
招生单位和报考点应当根据相关规定,对考生报考信息和网上确认材料进行全面审查,确定考生的考试资格。考生填报的报名信息与报考条件不符的,不得准予考试。
报名期间将对考生学历(学籍)信息进行网上校验,考生可上网查看学历(学籍)校验结果。考生可在报名前或报名期间自行登录“中国高等教育学生信息网”(网址:https://www.chsi.com.cn)查询本人学历(学籍)信息。
未能通过学历(学籍)网上校验的考生应在招生单位规定时间内完成学历(学籍)核验。
八、入学考试
考生应当在考前十天左右,凭网报用户名和密码登录“研招网”自行下载打印《准考证》。《准考证》使用A4幅面白纸打印,正、反两面在使用期间不得涂改或书写。考生凭下载打印的《准考证》及有效居民身份证参加初试和复试。初试由国家统一组织,复试由我校组织。
(一)初试
1.初试时间
2025年12月20日至21日(每天上午8:30—11:30,下午14:00—17:00),具体考试时间和地点详见《准考证》。考试时间以北京时间为准。不在规定日期举行的硕士研究生招生考试,国家一律不予承认。
2.初试科目
每科考试时间一般为3小时。
12月20日上午8:30—11:30,思想政治理论或管理类综合能力;
12月20日下午14:00—17:00,外国语;
12月21日上午8:30—11:30,业务课(一)或专业基础综合;
12月21日14:00开始,业务课(二)。
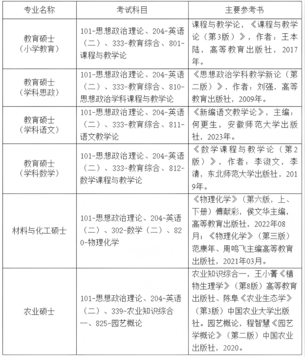
初试方式均为笔试,全国统一命题科目的命题工作由教育部教育考试院统一组织,考试大纲由教育部教育考试院统一编制或教育部指定相关机构组织编制;自命题科目的命题工作由我校组织(视专业而定)。各专业考试科目见表1。
表1:各专业考试科目安排

(二)复试
复试时将对考生的居民身份证、学历学位证书、学历学籍认证报告、学生证等报名材料原件及考生资格进行严格审查,对不符合规定者,不予复试。
1.复试时间
预计在2026年3月-4月。复试时间、地点及复试方式以我校研究生处网站的相关通知为准。
2.复试名单
我校原则上以不低于120%的比例进行差额复试,按照初试分数由高到低排序确定复试考生名单。
3.复试内容
届时详见我校复试通知。
九、调剂
十、录取
(一)考生须通过资格审查、初试、复试、政审及体检等方可录取。学校根据“德、智、体全面衡量,保证质量,宁缺毋滥”的原则,考察考生的综合素质并择优录取。
(二)根据考生初试和复试成绩并结合思想政治表现以及身体健康状况,确定录取名单。
(三)考生体检工作在考生拟录取后进行,考生必须在我校规定的时间内自行到当地县级以上人民医院进行体检。考生体检标准参照《教育部卫生部中国残疾人联合会关于印发〈普通高等学校招生体检工作指导意见〉的通知》(教学〔2003〕3号)和《教育部办公厅 卫生部办公厅关于普通高等学校招生学生入学身体检查取消乙肝项目检测有关问题的通知》(教学厅﹝2010﹞2号)《中华人民共和国残疾人教育条例》的规定执行,并结合我校招生专业实际情况,提出相应体检要求。不参加体检或体检不合格者,不予录取。
(四)考生有下列情况之一的不予录取:
1.资格审查不合格者;
2.体检不合格者及体检结果报告弄虚作假者;
3.在入学前违反校规校纪和国家法律法规,受到原学校纪律处分或违法处理未结束者;
4.在入学报到时未获得毕业证书者;
5.思想品德考核不合格者。
十一、其他
(一)经考生确认的报考信息在录取阶段一律不作修改,对报考资格不符合规定者不予录取。
(二)我校不提供往年专业课考试试题,亦不举办任何形式的专业课考前辅导班。
(三)考生在各阶段应注意浏览我校研究生处网页,我校会将各类有关的招生信息及时、详尽地在网页上予以公布。
(四)对在研究生招生考试中有违反考试管理规定和考场纪律,影响考试公平、公正行为的考生及其他相关人员,一律按《国家教育考试违规处理办法》(教育部令第33号)严肃处理。对在校生,由其所在学校按有关规定给予处分,直至开除学籍;对在职考生,将通知考生所在单位,由考生所在单位视情节给予党纪或政纪处分。考生在硕士研究生招生考试中的违规或作弊事实将记入《国家教育考试考生诚信档案》,并将考生的有关情况通报其所在学校或单位,记入考生人事档案,作为其今后升学和就业的重要参考依据。
十二、信息发布与常用联系方式
(一)信息发布
有关初试成绩查询、调剂、复试、录取等信息均在研究生处网站发布,请考生务必及时查看玉林师范学院研究生处硕士研究生招生专题(https://yjsy.ylu.edu.cn/)。
(二)常用联系方式
1.研究生处
电话:0775-2661763,0775-2661756;
地址:玉林市教育东路东1303号;邮编:537000;
网址:https://yjsy.ylu.edu.cn/;
邮箱:YSYZ2025@163.com。
2.教育科学学院(教育硕士——小学教育)
电话:和老师:13307752665、梁老师:18269243662;0775-2679553;
网址:https://jky.ylu.edu.cn/;
邮箱:ylsyeduadmin@ylu.edu.cn。
3.政法学院(教育硕士——学科教学(思政))
电话:朱老师:18593969298、曾老师:15077114536;0775-2293537;
网址:https://zfxy.ylu.edu.cn/;
邮箱:yluzhengfa@163.com。
4.文学与传媒学院(教育硕士——学科教学(语文))
电话:胡老师:15277510886、陈老师:15703029877;0775-2803733
网址:https://wcy.ylu.edu.cn/;
邮箱:ylsfxywcxy@ylu.edu.cn。
5.数学与统计学院(教育硕士——学科教学(数学))
电话:胡老师:15296195505、易老师:15240615695;0775-2681692
网址:https://stxy.ylu.edu.cn/;
邮箱:stxy_zs@ylu.edu.cn。
6.化学与食品科学学院(材料与化工硕士)
电话:李老师:19172781465、蒋老师:15277957785;0775-2622315;
网址:https://hxy.ylu.edu.cn/;
邮箱:hs2024@ylu.edu.cn。
7.智慧农业学院(农业硕士)
电话:刘老师:13870651650、刘老师:17377547910;0775-2080069;
网址:https://nxy.ylu.edu.cn/;
邮箱:ylsyzhnyxy@ylu.edu.cn。
AI