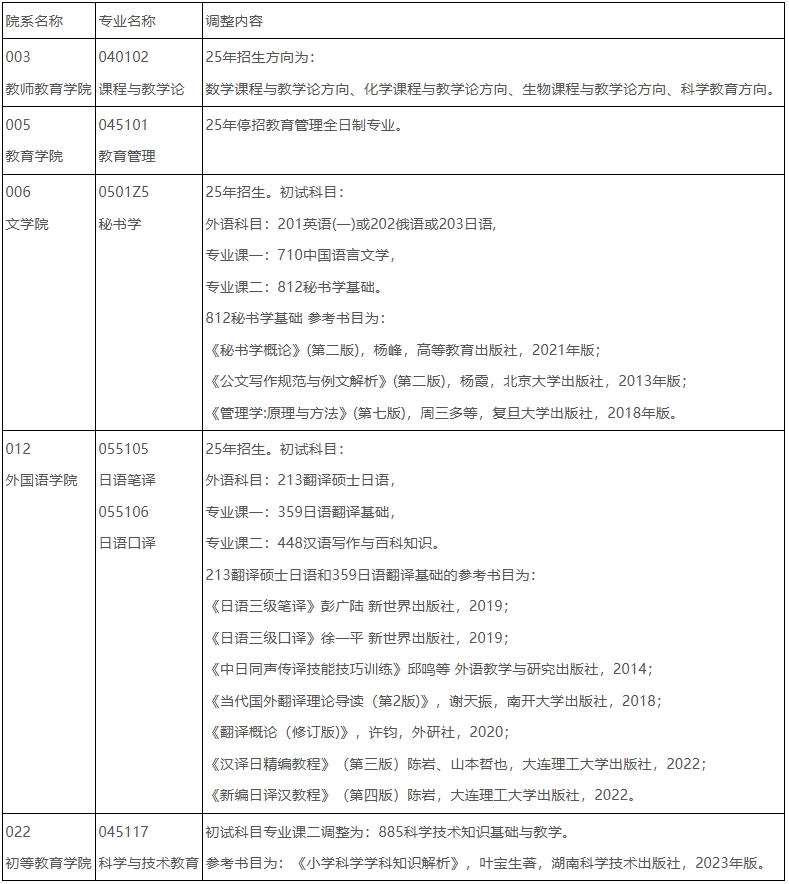
根据学校实际和学科发展需要,现对我校2025年全国硕士研究生招生考试部分初试科目做出调整,请各位考生及时关注并做好复习准备。相关事宜以2024年9月中下旬我校研究生院网站公布的2025年硕士招生简章及专业目录为准。具体如下:

首都师范大学研究生院
2024年7月3日
首都师范大学研究生院
2024年7月3日
根据学校实际和学科发展需要,现对我校2025年全国硕士研究生招生考试部分初试科目做出调整,请各位考生及时关注并做好复习准备。相关事宜以2024年9月中下旬我校研究生院网站公布的2025年硕士招生简章及专业目录为准。具体如下:

首都师范大学研究生院
2024年7月3日
首都师范大学研究生院
2024年7月3日